延边州教育资源公共服务平台

汪清四中

>学校首页>教师园地>教师文章>内容详情

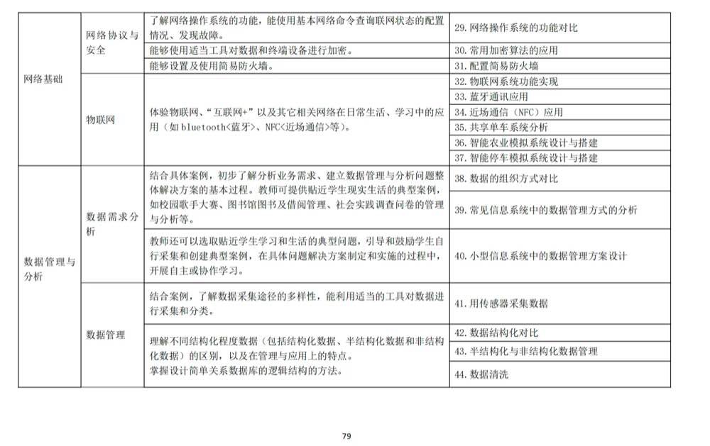
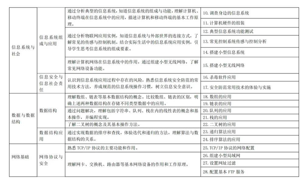
中小学实验教学基本目录(高中信息技术)

发布时间: 2023-12-07 13:51 发布单位: 汪清县汪清第四中学 浏览量: 1702 【公开】








评论

还能输入140

用户评论

技术运营支持:武汉天喻 | 吉林巨龙  客户服务热线:4001801818
COPYRIGHT (C) 2017 延边朝鲜族自治州电化教育馆 . All RIGHTS RESERVED.

经过核实,本空间由于存在敏感词或非法违规信息或不安全代码或被其他用户举报,
已被管理员(或客服)锁定。
本空间现无法正常访问,也无法进行任何操作。
如需解锁请联系当地教育技术部门,由当地教育技术部门联系锁定人处理。

当前机构空间已被管理员(或客服)封锁。
目前机构空间无法正常访问,也无法进行任何操作。
如需重新开放,请联系当地教育技术部门,由当地教育技术部门联系管理员(或客服)处理。

关闭

扫码登录更安全

空间登录

手机扫码,安全登录

二维码已失效 请点击刷新
请打开人人通空间APP扫一扫登录

手机扫码,安全登录

扫描成功!

请在手机上确认登录

取消二维码登录